Materiały filtracyjne firmy Ahlstrom-Munksjö używane do badania środowiska w tym wody, gleby i powietrza.
W dzisiejszych czasach, ochrona środowiska i monitorowanie jego stanu są niezwykle istotne, aby zapewnić zdrowie publiczne oraz odpowiednią jakość wody, powietrza oraz gleby.
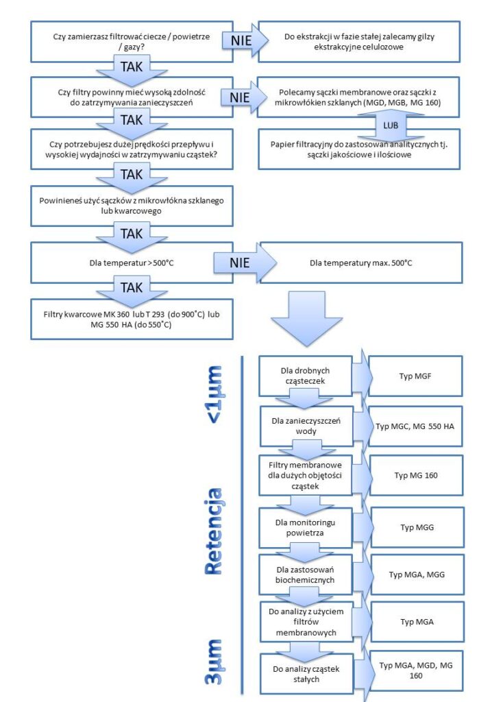
Materiały filtracyjne firmy Ahlstrom-Munksjö stanowią kluczowy element w dziedzinie analizy laboratoryjnej oraz monitoringu i kontroli jakości środowiska. Ahlstrom-Munksjö oferuje najwyższej jakości sączki z mikrowłókien szklanych i kwarcowych. Są idealne do wielu zastosowań, takich jak analiza środowiskowa wody i ścieków, badanie gleb oraz monitorowanie zanieczyszczenia powietrza.
Sączki z mikrowłókien szklanych do analizy wody.
Woda jest kluczowym elementem życia, dlatego ważne jest, aby kontrolować zawiesiny stałe i skład chemiczny. Pozwala to na zachowanie odpowiedniej jakości wód pitnych oraz zminimalizowanie negatywnego wpływu na środowisko naturalne.
Sączki z mikrowłókien szklanych to doskonały wybór do analizy wody. Zapewniają one wysoką dokładność, wydajność i niezawodność. Są również łatwe w użyciu i dostępne w szerokim zakresie średnic. MGC, MGA, MG 550 HA i MG 169 to rodzaje filtrów z mikrowłókien szklanych, które stosuje się w analizie wody. Są to filtry bez spoiwa, do których wyprodukowania użyto ultra czystej wody. Charakteryzują się dużą prędkością filtracji, dużą ładownością oraz zdolnością do zatrzymywania bardzo drobnych cząstek.
| Grade | Gramatura [g/m2] | Grubość [mm] | Retencja |
| MGA | 52 | 0,23 | 16 |
| MGC | 52 | 0,24 | 12 |
| MG 550 HA | 63 | 0,3 | 15 |
| MG 169 | 68 | 0,33 | 10 |
Filtr MGC z mikrowłókien szklanych bez spoiwa zaleca się do zbierania zawiesin ogólnych w naturalnych źródłach wody, wodzie pitnej i odpadach przemysłowych. Spełniają one wymagania normy EN 872. Filtry MG 550 HA i MG 169, podgrzane przed użyciem, również są bez spoiwa i nadają się do analizy zawiesin ogólnych. Filtry te wykazują odporność na temperatury do 550°C. Filtr MG 550 HA zaleca się do normy STM 2540-D. Filtr MG 169 to nowszy rodzaj przeznaczony specjalnie do poprawy możliwości zachowania tej samej masy przed i po procedurze suszenia.
Sączki z mikrowłókien szklanych firmy Ahlstrom-Munksjö spełniają najwyższe wymagania w wielu zastosowaniach, m.in.:
- Oznaczanie zawiesin ogólnych w wodzie (zgodnie z normami EN 872 i STM 2540-D),
- Zbieranie zawiesin w wodzie pitnej oraz w odpadach naturalnych i przemysłowych,
- Filtrację glonów i drobnoustrojów w wodzie,
- Kontrolę jakości wody pitnej,
- Zapewnienie spójnej retencji submikronowej,
- Szybka prędkość filtracji i dużą ładowność,
- Wykonanie z borokrzemianu o wysokiej czystości bez spoiwa,
- Dostępność w szerokiej gamie średnic filtra na życzenie klienta,
- Spełnienie standardów UE dotyczących analizy wody pitnej i odpadów,
- Biologiczną obojętność oraz odporność na większość substancji chemicznych.

Sączki z mikrowłókien szklanych i kwarcowych do analizy zanieczyszczeń powietrza
W naszej ofercie znajdują się filtry z mikrowłókien szklanych związanych z hydrofobowymi spoiwami, które zapewniają odpowiednią wytrzymałość w warunkach mokrych, oraz filtry bez spoiwa, hydrofilowe. Ahlstrom-Munksjö oferuje również filtry z mikrowłókien kwarcowych, które są idealne do pobierania próbek powietrza w agresywnych środowiskach, takich jak kwaśne warunki i wysokie temperatury. Dzięki ultra czystym włóknom SiO2 filtry kwarcowe zapewniają najwyższą jakość w analizie standardowych pierwiastków śladowych. MG 227/I/60, MG 227, MG1 60, MK 5, MK 360 to rodzaje filtrów, które są stosowane w analizie wody.
| Grade | Gramatura [g/m2] | Efektywność % [12-0,3 μm] | Odporność na temperaturę [OC] | Wykończenie |
| MG 227/I/60 | 60 | 33,9 | 180 | Hydrofobowe |
| MG 227 | 75 | 99,93 | 180 | Hydrofobowe |
| MG 160 | 75 | 99,95 | 500 | Hydrofilowe |
| MK 5 | 85 | 99,99 | 500 | Hydrofilowe |
| MK 360 | 85 | 99,95 | 900 | Hydrofilowe |
Filtry z mikrowłókien szklanych do monitorowania powietrza
W przypadku monitorowania powietrza, filtry z mikrowłókien szklanych są używane do zbierania cząstek stałych, aerozoli oraz analizy jakości powietrza.
Filtry z mikrowłókien szklanych MG 227 zawierają hydrofobowe spoiwa, zapewniające integralność struktury mediów w warunkach mokrej filtracji. Filtr MG 227/1/60 zaleca się do kontroli zanieczyszczeń powietrza, gdy wymagane są analizy chemiczne. Natomiast filtr MG 227 szczególnie zalecamy do pomiaru liczby plam dymu.
Filtr MG 160 to bezspoiwowy filtr z mikrowłókien szklanych, używany do zbierania pyłu zawieszonego w powietrzu. Stosuje się go w urządzeniach do próbkowania powietrza o wysokim przepływie i zaleca do monitorowania powietrza atmosferycznego.
Filtry z mikrowłókien kwarcowych do monitorowania powietrza
Kluczowymi cechami filtrów kwarcowych jest ich zdolność do monitorowania PM10, analizy metali ciężkich oraz kontroli emisji w wymagających warunkach atmosferycznych.
Filtry kwarcowe MK 5 rekomenduje się do monitorowania cząstek zawieszonych w powietrzu w agresywnych środowiskach. Odpowiadają normom EPA i ISO dotyczącym monitoringu PM10.
Filtr kwarcowy MK 360 wykonany jest w 100% z włókien kwarcowych i zaleca się, gdy wymagane jest najwyższe poziom czystości. Jest odpowiedni do analizy metali ciężkich i innych pierwiastków śladowych. Wytrzymuje wysokie temperatury do 900°C.
Filtry z mikrowłókien szklanych i kwarcowych firmy Ahlstrom-Munksjö znajdują zastosowanie w różnorodnych aplikacjach, w tym:

- Kontrola zanieczyszczeń powietrza, w tym monitorowanie pyłów i analiza chemiczna,
- Monitorowanie PM10 (cząstki o średnicy mniejszej niż 10 mikrometrów),
- Monitorowanie metali ciężkich,
- Kontrola emisji w wysokich temperaturach,
- Pomiar liczby plam dymu,
- Spójna retencja submikronowa,
- Szybka prędkość filtracji i duża ładowność,
- Wykonane z wysoko czystego borokrzemianu lub filtra kwarcowego,
- Dostępność w szerokiej gamie średnic i formatów na życzenie klienta,
- Spełnienie międzynarodowych standardów dotyczących monitoringu cząstek zawieszonych w powietrzu oraz pierwiastków śladowych.
Sączki do badania gleby
Do badania gleby głównie zaleca się sączki 131, 132, 292 oraz 292a. Sączki te stosujemy do badania m.in. fosforu, potasu, magnezu czy azotu w próbkach gleby. Dzięki temu badaniu możemy dobrać nawóz do gleby, a co za tym idzie zwiększyć jej płodność.
Typ 131 oraz 132 charakteryzuje się niską zawartością fosforanów, natomiast 292 i 292a niską zawartością azotu.
| Grade | Gramatura [g/m2] | Szybkość filtracji [s/10ml] | Szybkość (Herzberg) [s/100ml] | Właściwości |
| 131 | 80 | 100 | 100 | niska zawartość fosforanów i potasu |
| 132 | 80 | 55 | 450 | niska zawartość fosforanów i potasu |
| 292 | 87 | 45 | 500 | niska zawartość azotu |
| 292a | 97 | 60 | 650 | niska zawartość azotu |

Ahlstrom oferuje różnorodne filtry, które zapewniają odpowiednie parametry filtracji oraz retencji cząstek, aby sprostać wymaganiom różnych badań środowiskowych. Wybór odpowiedniej klasy filtra ma kluczowe znaczenie dla dokładności i wiarygodności wyników analiz środowiska. Materiały filtracyjne firmy Ahlstrom są niezastąpione w analizie środowiska. Umożliwiając precyzyjne badania zawiesin, analizę chemiczną, monitorowanie zanieczyszczenia powietrza oraz kontrolę jakości wody i gleby. Ich wysoka jakość, skuteczność retencji i stabilność w wymagających warunkach czynią je niezbędnym narzędziem dla naukowców i badaczy zajmujących się ochroną środowiska i zdrowiem publicznym.
Poniżej przedstawiamy schemat wyboru odpowiedniego rodzaju materiałów filtracyjnych:

